承德腾飞中等专业学校创建于1999年,是承德腾飞集团投资创办,由河北省教育厅批准设立的一所全日制综合性民办中等职业院校。本文整理了承德腾飞中等专业学校就业率,欢迎阅读。

承德腾飞中等专业学校办学十余年来,为社会输送15000余名毕业生,凭着过硬的素质和精湛的技艺,获得了就业单位和社会各界的好评。每年有上百个就业单位来我校预定毕业生,保障学生毕业后100%稳定、高薪、高福利就业。

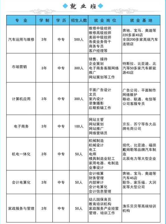
腾飞学校现有在籍生近3000余人,教师200多名,占地近百亩,是承德市规模最大、实力最雄厚的职业院校。承德腾飞中等专业学校开设汽车电子技术、汽车技术服务与营销、现代汽车运用与维修、汽车企业管理与营销、会计电算化、影视前后期制作、计算机应用、机电一体化、电工技术、焊接技术、幼儿教育等多个专业。

承德腾飞中等专业学校2022年开始招生了,升学班招生计划:汽车类专业招生150人;计算机类专业招生100人;工商管理类专业招生60人;机电类...

承德腾飞中等专业学校创建于1999年,是承德腾飞集团投资创办,由河北省教育厅批准设立的一所全日制综合性民办中等职业院校。本文整理了承德腾飞中...

承德腾飞中等专业学校创建于1999年,是承德腾飞集团投资创办,由河北省教育厅批准设立的一所全日制综合性民办中等职业院校。本文整理了承德腾飞中...

承德腾飞中等专业学校创建于1999年,是承德腾飞集团投资创办,由河北省教育厅批准设立的一所全日制综合性民办中等职业院校。本文整理了承德腾飞中...

承德腾飞中等专业学校创建于1999年,是承德腾飞集团投资创办,由河北省教育厅批准设立的一所全日制综合性民办中等职业院校。承德腾飞中等专业学校...

承德腾飞中等专业学校创建于1999年,是承德腾飞集团投资创办,由河北省教育厅批准设立的一所全日制综合性民办中等职业院校。承德腾飞中等专业学校...

承德腾飞中等专业学校创建于1999年,是承德腾飞集团投资创办,由河北省教育厅批准设立的一所全日制综合性民办中等职业院校。承德腾飞中等专业学校...

孔乙己是贫困潦倒的知识分子。在书中,孔乙己是一个知识分子,满口“之乎者也”,但是他很穷,还窃书,说过“读书人的事,怎么能叫窃,”被人嘲笑,他...